2025-08-07
四六级考试将近,第一次参加考试的你,一定要知道官方的四六级翻译评分原则+标准+各分数档样卷,这样就对自己的水平以及要努力达到的分数档有数啦~
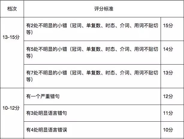
第一次考四级的宝子们注意啦: 翻译“译文基本表达了原文的意思”就有可能拿到8-11分。 来看看《最新版四六级考试大纲》上给出的四六级翻译评分标准: 翻译满分为15分,成绩分为五个档次:13-15分、10-12分、7-9分、4-6分、1-3分。各档次的评分标准见下表:
光看文字描述可能有点抽象,下面阁主以四级翻译样题为例,带大家感受下
11分档:“译文基本表达了原文的意思。结构较清晰,语言通顺,但有少量语言错误”
8分档:“译文勉强表达了原文的意思。译文勉强连贯,语言错误相当多,其中有一些是严重错误”的具体区别。
通常,除了0分译文外,其他译文可以根据质量大致先划分为14分、11分、8分、5分和2分等五个分数档,每档又分别覆盖3个具体分数,如14分覆盖13、14、15分,2分覆盖1、2、3分。 也就是说,阅卷者打分时,第一步要做的是给译文划分档次,第二步才是根据详情,打出具体分数,大学英语四六级,无论翻译还是作文皆然。 今天分享的是全国大学英语四级考试翻译评分样卷,仅供学习参考。 样题选取的是2015年6月的四级真题《中国快递》,中文如下: 据报道,今年中国快递服务(courier services)将递送大约120亿件包裹。这将使中国有可能超越美国成为世界上最大的快递市场。大多数包裹里装着网上订购的物品。中国给数百万在线零售商以极具竞争力的价格销售商品的机会。仅在11月11日,中国消费者就从国内最大的购物平台购买了价值90亿美元的商品。中国有不少这样的特殊购物日。因此,快递业在中国扩展就不足为奇了。 【参考译文】 It is reported that Chinese courier services will deliver about 12 billion parcels this year. This will enable China to overtake the US and become the world’s biggest delivery market. The majority of courier package contain items ordered online. China gives millions of online retailers the opportunity to sell goods at highly competitive prices. On 11 November alone, Chinese consumers bought $ 9 billion worth of products on the country’s biggest shopping platform. China has many special shopping holidays like this. So, it’s no surprise the courier industry is expanding in China. 14 points(14 分) It is reported that the courier services in China will deliver about 12 billion pieces of package, which indicates that China may surpass the US to become the largest market for courier services. Most packages contain products ordered from the Internet. China has provided millions of online retailers with opportunities to sell their products at an extremely competitive price. On November 11th alone, Chinese consumers have purchased products that valued up to 9 billion dollars from the largest shopping platform in the country. Since there are quite a few special shopping festivals in China, it is not particularly surprising that courier services have expanded rapidly in China. 11 points(11 分) It is reported that Chinese courier services will send about 12 billion packages this year, which may make China become the biggest courier market in the world in the place of America. Most of the packages carry the items bought on the Internet. China gives millions of retailers online the opportunities to sell products in extremely competitive price. Only on November 11th, Chinese consumers bought products valued 9 billion dollars from the biggeest shopping platform in China. There are many special shopping days in China. Therefore, it is not strange that courier services have been developing fast in China. 8 points(8 分) It is reported that the courier services in China will deliver about 12 billion packages this year which may show that China would beat the USA to be the biggest courier market in the world. Most packages covers the products which are bought on-liine, for China gives millions of companies online opportunities to sell products in competitive price. Just in November 11th, the consumers in China bought more than 9 billion prices products from the largest business floor. China has many other unique consuming day like this, therefore, it’s not surprising the courier services expand in China. 5 points(5 分) According to the report, this year courier services in China will send about 12 billion packets. It will make China over America to become the biggest courier market in the world. Most of packets are the things which buy from the Internet. China gives the opportunities to the millions of salesman to use the competitive price selling things. Just on Nov. 11th, Chinese comasters bought 9 billion dollars things from the biggest shopping markets. China has many special shopping days like this like this. So it is not surprise that the the courier services can extend quickly in China. 2 points(2 分) From the report, China courier services will delivery about 120 billion packages in this year. China will beyond America become most biggest courier all over the world. Most packages are goods of online shop. China offer for billions of detial shops that price of competitve sale the goods for a chance. On November 11st, the Chinese coonsumer who bought 90 million dollars goods on biggest China shop platform. China have many extraordinary shopping day. Eventhough, couriers will expand that not extrordinary in China. 来源:全国大学生英语四六级考试官网 坊间流传有四六级翻译更细的采分/扣分规则,发给大家以供参考: 四六级翻译的评分采取总体评分为主,量化考核为辅的评分方式:阅卷员首先通读整篇译文,根据"总体评分"的原则,确定其所属档位; 其次详细阅读译文,寻找译文中的扣分点,在统计扣分点之后,根据"量化考核"的原则,确定译文最终的分数。 注:图片来源于网络,仅供参考。 今天的内容就到这里了,你清楚了吗?全国大学英语四级考试翻译评分原则、标准及样卷

评论 0